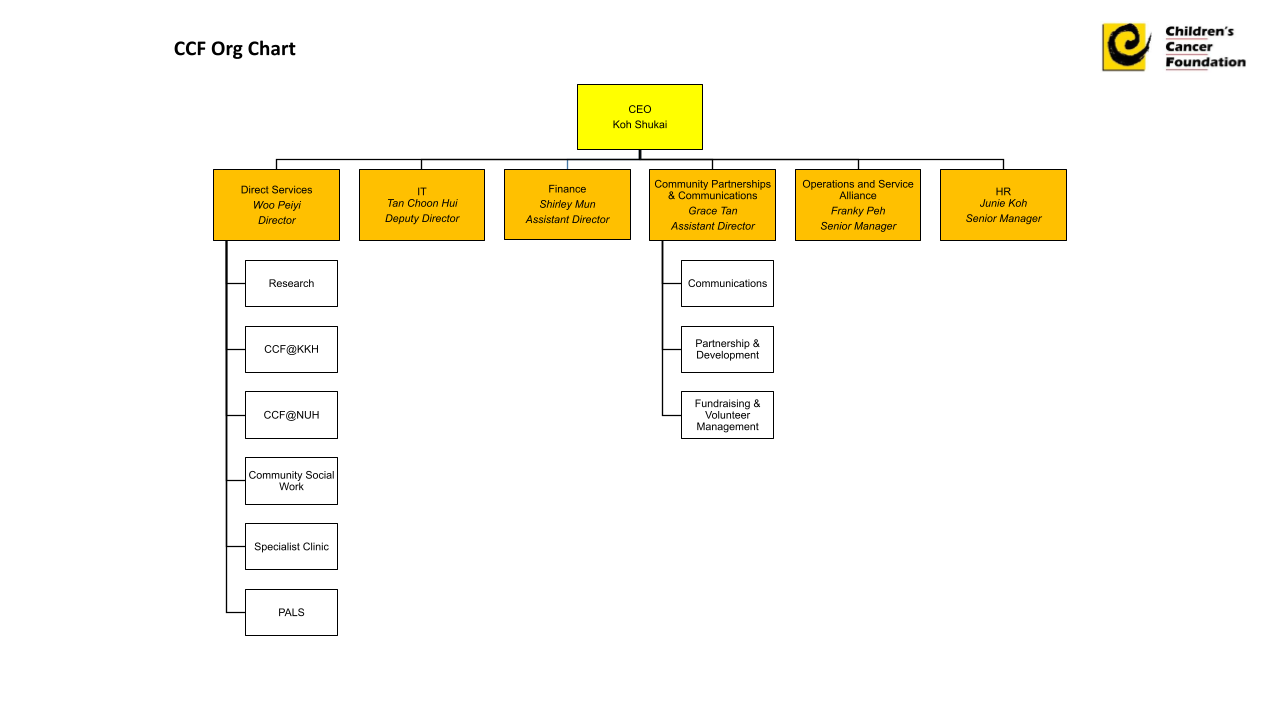
Koh Shukai
Woo Peiyi
Tan Choon Hui
Shirley Mun
Grace Tan
Junie Koh
Franky Peh
Assistant Director
Shirley Mun
Ms Shirley Mun is the Assistant Director of Finance at CCF, bringing over 20 years of accounting and finance experience,
including the past five years in the social service sector. Her expertise spans financial management, organisational
operations, and corporate services, with broad exposure to governance-related work.
At CCF, she oversees the finance function and plays a key role in supporting the organisation’s financial sustainability
and regulatory compliance. Shirley holds the ACCA qualification and is a Chartered Accountant of Singapore
Assistant Director
Grace Tan
Ms Grace Tan is the Assistant Director of Community Partnerships & Communications at CCF. She brings over 12 years of experience in marketing communications, partnerships, and events management across the healthcare and social service sector. At CCF, Grace leads partnerships and development, fundraising, and communications initiatives to deepen stakeholder engagement and build greater awareness and support for the organisation’s mission. She holds a Bachelor’s in Communication and Media Management.
Senior Manager
Junie Koh
Ms Junie Koh is the Senior Manager of Human Resources at CCF. She brings extensive experience in HR, having worked for many years in the commercial sector. At CCF, she oversees the full spectrum of human resource functions and is committed to aligning HR strategies with organisational goals. She holds a degree in Commerce and Human Resource Management from Murdoch University.
CEO
Koh Shukai
Mr Koh Shukai is the Chief Executive Officer of the Children’s Cancer Foundation (CCF). He brings over 17 years of experience across policymaking, communications, philanthropy, governance, and nonprofit management. Prior to joining CCF, Mr Koh led the Yellow Ribbon Project and managed the Yellow Ribbon Fund, where he worked closely with government agencies, community partners, and corporate stakeholders to advance rehabilitation and reintegration efforts. Before his appointment as CEO, he served as Head of Community Partnerships & Communications and Deputy Chief Executive Officer at CCF. In his current role, he provides strategic leadership across partnerships, fundraising, and communications, guiding the organisation’s growth and long-term impact.
Mr Koh holds a degree in Business Management and a Master of Nonprofit Management from the Singapore University of Social Sciences (SUSS). He has also completed the Executive Programme for Nonprofit Leaders at Stanford Graduate School of Business.
Director
Woo Peiyi
Ms Woo Peiyi brings 21 years of experience in social services, spanning direct practice, policy work, and her role as an educator in Singapore and the United States. She specialises in group work and community development, grounded in the belief that communities are vital spaces for mutual support and recovery. At CCF, she leads the Direct Services team, ensuring impactful and responsive services for beneficiaries. Peiyi holds a Master of Science from Columbia University in the City of New York and advocates for community-led approaches that foster client-driven initiatives and long-term well-being.
Senior Manager
Franky Peh
Mr Franky Peh is the Senior Manager of the Operations and Service Alliance team at CCF.
He has held leadership roles in operations and community engagement across public and private sectors. At CCF, he drives operational efficiency, leads facilities planning, and supports service expansion. His work ensures CCF’s community office meets the evolving needs of staff and beneficiaries. He holds a degree in Business Management from the University of Bradford.
Deputy Director
Tan Choon Hui
Mr Tan Choon Hui is the Assistant Director of Information Technology (IT) at CCF. He has a strong background in technology infrastructure and cybersecurity. At CCF, he oversees IT operations, including system security, infrastructure management, and implementation of strategic IT solutions across departments. He holds a Bachelor of Information Technology (Computing).
